一、服务渠道
1、国家医保服务平台APP服务(参保人员省外备案)
应用商城搜索“国家医保服务平台”→注册→登录→点击“异地备案”→点击“异地就医备案申请”→点击“去备案”→选择就医地、参保险种、备案类型→点击“开始备案”阅读告知→按提示进行信息输入、材料上传→提交→等待审核结果
2、“鞍山医保”微信公众号(参保人员省内、省外备案)
微信搜索“鞍山医保”公众号并关注→点击“便民服务”→点击“医保掌上服务”→点击“我的”→注册→登录→选择“省内/跨省异地就医”→阅读“备案告知书”,选择“已阅读告知书”,点击“我已阅读并同意”→进入申请界面,按提示进行基本信息输入,点击“下一步”→上传材料,点击“提交”→点击“提交”→等待审核结果
3、辽事通APP服务(参保人员省内备案)
应用商城搜索“辽事通”→注册→登录→点击“医保就医”→选择“(鞍山市)医保异地自助备案”→阅读“备案告知书”,选择“我已阅读并同意”点击“确认”→进入申请界面,按提示进行基本信息输入,点击“下一步”→上传材料,点击“下一步”→确认提交内容,点击“提交”→等待审核结果
4、工作时间咨询电话
医保中心异地就医公开咨询电话:0412-5210098
(工作日,上午8:30-11:30下午13:00-17:00)
5、市、县(区)级异地就医服务电话
海城医保异地就医公开咨询电话:0412-3160120
台安医保异地就医公开咨询电话:0412-4934118
岫岩医保异地就医公开咨询电话:0412-7800983
铁东区医保异地就医公开咨询电话:0412-5550161
铁西区医保异地就医公开咨询电话:0412-7166318
立山区医保异地就医公开咨询电话:0412-7265550
千山区医保异地就医公开咨询电话:0412-2310263
6、相关查询
以上服务渠道还可查询的项目有:居民/职工缴费查询、账户注入查询、个人基本信息查询、参保明细查询、账户信息查询、消费明细查询、定点医院、定点药店、各项政策法规、通知公告及互动问答等项目。
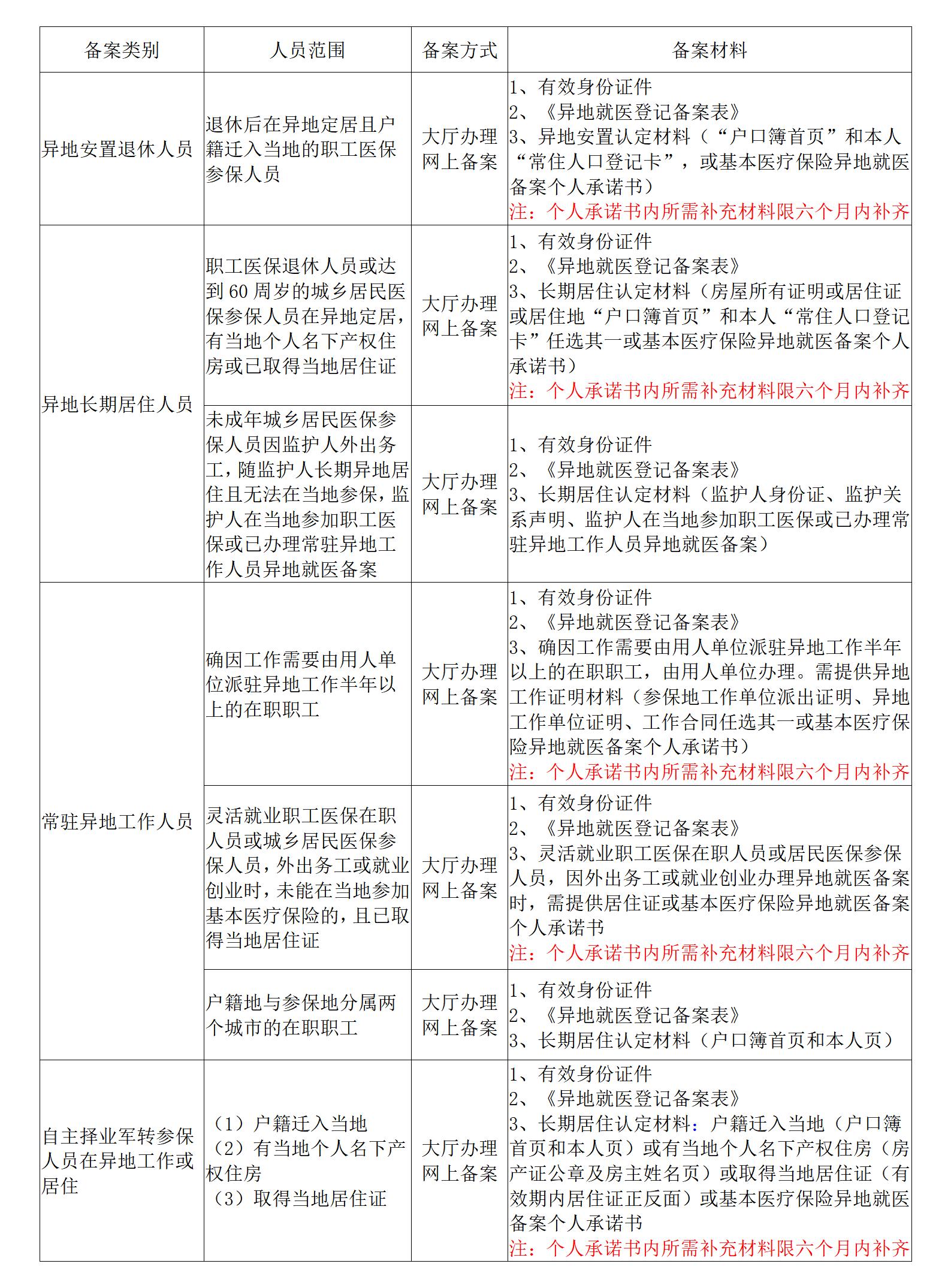
二、备案类别、人员范围、备案方式、备案材料及待遇结算
长期居住人员

临时就医人员
待遇结算
职工医保住院待遇:
备注:相应政策调整自2026年1月1日起执行。
城乡居民医保住院待遇:

备注:相应政策调整自2026年1月1日起执行。
职工医保门诊统筹待遇:

备注:传染病、精神疾病等专科定点医疗机构,参照一级定点医疗机构门诊统筹支付政策标准执行。
城乡居民医保门诊统筹待遇:

执行标准

▲我市长期居住人员办理异地备案后,备案有效期内,在备案地就医时,享受与参保地同样的医保待遇,基本医疗保险基金的起付标准、支付比例、最高支付限额等,按照参保地就医政策执行;自2024年1月1日起备案有效期内回参保地住院、普通门诊、门诊慢特病等就医时,在备案地和参保地双向享受同城医保待遇(慢性肾功能衰竭透析患者在参保地门诊透析治疗的,按照参保地相关规定执行;在异地门诊透析治疗的,也须在异地选择一家透析定点医疗机构进行)。
▲长期居住人员异地就医备案生效后,备案有效期应与所提交的证明材料有效期保持一致。一是以房产证、户口簿作为申请材料办理异地长期居住人员或异地安置退休人员备案的,备案长期有效。二是以居住证作为申请材料办理异地长期居住人员备案的,如在办理异地就医备案时的居住证有效期不足6个月,其备案有效期为自审批通过之日起的6个月内;如居住证无截止日期的,在办理异地就医备案时需提供居住证仍然有效的相关证明,其备案有效期应与参保人最新签注的居住证有效期保持一致且原则上不超过12个月;如未成年城乡居民医保参保人员随外出务工监护人长期异地居住且无法在监护人务工地参保的,备案有效期应与其监护人的保持一致。长期异地就医备案生效后6个月内不得变更或取消。
▲长期居住人员如办理材料不全,可凭居住证领取凭证(回执)容缺受理,采取承诺制进行备案(承诺制备案时限为6个月),备案完成后,参保人可在备案就医地按规定享受异地就医待遇,在参保地享受临时外出就医待遇。采用承诺制备案的,须在6个月(承诺备案期)内补齐有效证明材料,材料补齐后可在备案就医地和参保地双向享受医保待遇;未在6个月(承诺备案期)内补齐材料的,医保部门将撤销备案,参保人永久不再享受承诺制备案服务,并在参保人后续医保结算时对承诺制备案享受的待遇差予以扣减。
三、高值药品待遇政策
符合条件的异地就医人员异地就医住院应用国家医保谈判药品时,异地联网定点医疗机构应严格按照适用条件进行资格评估并直接结算。我市参保的异地就医人员按照就医地规定,在省内就医地异地联网定点医疗机构门诊或定点零售药店,发生的符合我市高值管理药品费用应直接结算。就医地经办机构或受委托的定点医疗机构应对异地就医人员进行资格认定并将认定结果返回本市经办机构,将符合规定的高值管理药品异地就医门诊药店费用纳入省内异地就医直接结算费用结算和资金清算范围。高值管理药品跨省异地就医门诊药店费用由我市具有高值药品认定资格的定点医疗机构按照有关规定进行资格认定后,由医保经办机构进行手工报销。
四、住院费用人工审核报销流程
存在符合医保规定的原因,在异地就诊时,因非个人原因未能直接持卡结算,可持相关材料,回参保地进行手工报销。
(一)申请:
工作日随时受理,受理后30个工作日完成报销。
(二)受理:
窗口受理。
(三)审核、信息录入:
窗口工作人员审核相关资料,符合条件的予以办理;不符合条件的,一次性告知不受理原因。参保人符合下列身份之一者,即可持相关资料至所属医保中心申请办理手工报销。
1、已办理异地就医登记备案且未实现持卡直接结算的人员;
2、已办理异地急诊医学认定且未实现持卡直接结算的人员;
3、已办理异地转诊备案且未实现持卡直接结算的人员;
4、未转诊且非急诊临时外出且未实现持卡直接结算的人员。
参保人员需提供的具体材料如下:
1、医院收费票据
2、住院费用清单
3、诊断证明包含:住院病志首页、入院记录、长期医嘱单(全部)、临时医嘱单(全部)、出院记录、各项检验报告单、手术记录(如住院期间使用限制药品,需要补充提供其他相关病历材料)
4、办理转院医疗费用核销的需提供已获得审批通过的《鞍山市基本医疗保险异地转诊审批表》复印件。
以下材料需复印:
职工医保:
(参保人身份证;参保人“工商银行”或“中国银行”银行卡;代办人身份证),将以上证件正面复印在一张A4纸上。
城乡居民医保:
a.成年人:
(参保人身份证;参保人“工商银行”银行卡),将以上证件正面复印在一张A4纸上。
b.未成年人:
(参保人户口簿本人页;监护人页),将以上两种材料复印在一张A4纸上;
(监护人身份证;监护人“工商银行”银行卡),将以上两种材料复印在一张A4纸上。
注:监护人户口簿、身份证、银行卡需为同一人
备注:
如有靶向药治疗,需提供靶向药认证单(参保地高值药品定点医疗机构依据确诊病例、基因检测报告、检查诊断报告等出具的申请审批表,包括诊疗计划 、有效期限、责任医师盖章)的复印件。
除以上材料,有以下特殊情况的,另需提供:
1、参保人死亡需提供死亡证明复印件。
2、参保人因意外伤害住院需提供交警事故认定书、法院判决书、调解协议书等公检法部门出具的相关证明材料等,确定无第三方责任的应填写无第三方责任承诺书。
3、因生育住院且新生儿落户鞍山需提供孩子户口簿首页、新生儿页复印件;新生儿落户异地需把住院费用明细清单、收据与产妇分开。2023年8月30日以前生育住院的另需提供准生证复印件。
(四)材料整理、复核、移交待遇结算部核销。
(五)办结。
五、门诊费用人工审核报销流程
存在符合医保规定的原因,在异地就诊时,因非个人原因未能直接持卡结算,可持相关材料,回参保地进行手工报销。
(一)申请:
工作日随时受理,受理后30个工作日完成报销。
(二)受理:
窗口受理。
(三)审核、信息录入:
窗口工作人员审核相关资料,符合条件的予以办理;不符合条件的,一次性告知不受理原因。
参保人符合下列身份之一者,即可持相关资料至所属医保中心申请办理手工报销。
1、已办理异地就医登记备案并且具有门诊慢特病备案的人员; 2、急诊留观期间产生门诊费用的人员; 3、经门诊抢救死亡产生门诊费用的人员;
4、职工医保经转诊备案或未经转诊备案临时外出就医但符合《急危重病种标准》的,在异地门诊就医因非个人原因未能直接结算门诊费用的人员。
参保人员需提供的具体材料如下:
1、医院收费票据。
2、门诊费用清单。
3、异地定点医院门诊病历原件(加盖医生章);开具药品必须要处方底方(处方笺)原件;门诊化验检查项目需提供化验检查报告单。
4、发生急诊留观门诊费用的人员,需提供全套急诊留观记录。
以下材料需复印:
职工医保:
(参保人身份证;参保人“工商银行”或“中国银行”银行卡;代办人身份证),将以上证件正面复印在一张A4纸上。
城乡居民医保:
a.成年人:
(参保人身份证;参保人“工商银行”银行卡),将以上证件正面复印在一张A4纸上。
b.未成年人:
(参保人户口簿本人页;监护人页),将以上两种材料复印在一张A4纸上;
(监护人身份证;监护人“工商银行”银行卡),将以上两种材料复印在一张A4纸上。
注:监护人户口簿、身份证、银行卡需为同一人
备注:
1、如有放/化疗、透析治疗,需提供放/化疗、透析记录单并加盖医疗机构公章。
2、如有靶向药治疗,需提供靶向药认证单(参保地高值药品定点医疗机构依据确诊病例、基因检测报告、检查诊断报告等出具的申请审批表,包括诊疗计划 、有效期限、责任医师盖章)的复印件。
3、死亡需提供死亡证明复印件。
4、参保人因意外伤害住院需提供交警事故认定书、法院判决书、调解协议书等公检法部门出具的相关证明材料等,确定无第三方责任的应填写无第三方责任承诺书。
(四)材料整理、复核、移交待遇结算部核销。
(五)办结。
六、电子医保码启用方式
1、鞍山医保公众号:关注鞍山医保公众号,进入便民服务,点击“电子凭证激活”,领取医保电子凭证。
2、微信小程序:在微信中搜索“我的医保凭证”或“腾讯健康”小程序,按照提示完成激活。
3、支付宝激活:打开手机支付宝APP,点击页面右上角“卡包”,再点击“证件”,找到“医保码”,立即添加即可。
4、银行激活:参保人到各指定银行服务窗口,按照银行工作人员提示进行激活。或者使用银行APP激活电子医保码。
七、联网报错处理机制
报错请拨打公共服务的异地就医咨询电话0412-5210098,工作人员首问负责,就报错问题协调系统运营工程师解决。
八、门诊慢特病病种目录、统筹支付比例及支付限额

鞍山市门诊慢特病支付限额(第一次修订)
备注:1.透析结算采用医保与统筹地区内的定点医院按月定额方式结算,职工医保的支付标准不低于6600元/月/人,居民医保的支付标准不低于6000元/月/人,透析异地就医采用限额(参照月定额结算标准)方式结算。
2. 常规治疗后仍需延期治疗的丙型肝炎,年度支付限额参照丙型肝炎(非基因1b型)标准执行。
鞍山市门诊慢特病支付比例一览表

九、异地门诊慢特病就医结算待遇政策
已办理省内异地长期居住备案的参保人员,可在备案的地(市)已开通门诊慢、特病相关治疗费用省内直接结算的定点医疗机构就诊并直接持社保卡或电子医保码结算(2023年10月1日起辽宁省全面开通40个门诊慢特病病种的省内异地就医直接结算,慢性肾功能衰竭透析仅限选择一家定点医疗机构就诊)。参保人员门诊慢特病、门诊统筹、门诊高值药品就诊时,应分别开具处方、分别结算。
已办理跨省异地长期居住备案的参保人员,可在备案的地(市)已开通门诊慢、特病相关治疗费用跨省直接结算的定点医疗机构就诊。目前能够直接结算病种有高血压、糖尿病、恶性肿瘤门诊治疗、慢性肾功能衰竭(透析)(仅限选择一家定点医疗机构就诊)、器官移植抗排异治疗、慢性阻塞性肺疾病、类风湿关节炎、冠心病、病毒性肝炎、强直性脊柱炎。其他符合参保地门诊慢特病病种目录的就医费用,参保人员可持相关材料回参保地医保经办机构进行手工报销。参保人员门诊慢特病、门诊统筹、门诊高值药品就诊时,应分别开具处方、分别结算。
自2024年2月1日起,我市职工医保和城乡居民医保参保人患有恶性肿瘤(放化疗、含白血病)、严重精神障碍、透析、器官移植抗排斥治疗等特殊疾病的患者,转诊到异地进行门诊治疗,可享受我市门诊特病保障待遇;不设置起付标准,支付限额、病种费用保障范围按照本地待遇政策标准执行,统筹支付比例按照比本地特病支付比例降低10个百分点的待遇政策标准执行。其中,办理了转诊的透析患者在参保地门诊透析治疗的,按照参保地相关规定执行;转诊后需要在异地门诊透析治疗的,也须在异地选择一家透析定点医疗机构进行。参保人员门诊特病、门诊统筹、门诊高值药品就诊时,应分别开具处方、分别结算。
十、无条件转诊70类病种

十一、问题解答
1、我市异地转诊人员(异地急诊人员)的住院待遇是怎样的?
答:在异地特三级医疗机构住院待遇,起付标准2000元,统筹基金支付比例:城乡居民55%、在职职工65%、退休人员70%;在其他等级医疗机构住院待遇,起付标准1500元,统筹基金支付比例:城乡居民60%、在职职工70%、退休职工75%。
统筹基金支付“起付标准以上、基本医疗保险最高支付限额以下,符合医保支付范围的(目录联网结算按就医地、现金报销按参保地)”。
2、我市未转诊且非急诊临时外出人员的住院待遇是怎样的?
答:在异地特三级医疗机构住院待遇,起付标准3500元,统筹基金支付比例:城乡居民40%、在职职工50%、退休人员55%;在其他等级医疗机构住院待遇,起付标准3000元,统筹基金支付比例:城乡居民45%、在职职工55%、退休职工60%。
统筹基金支付“起付标准以上、基本医疗保险最高支付限额以下,符合医保支付范围的(目录联网结算按就医地、现金报销按参保地)”。
3、哪些医疗机构可以提供门诊慢特病相关治疗费用跨省直接结算?
答:目前,各地正在有序扩大门诊慢特病费用跨省联网定点医疗机构范围。参保人就医前,需先查询就医地定点医疗机构门诊慢特病结算开通情况,可登录国家医保服务平台APP,在“异地备案”服务专区,点击查询服务下的“异地联网定点医药机构查询”,选择就医地,输入定点医疗机构名称,查询定点医疗机构门诊慢特病结算开通情况及支持病种;也可以点击“更多筛选”,在“开通类别”中选择门诊慢特病,查询就医地开通的所有门诊慢特病费用跨省联网定点医药机构。
特别提示:按照辽宁省统一规定,2023年10月1日起经认定符合我市门诊慢特病病种条件的参保人(慢性肾功能衰竭透析患者除外),可自主选择和更换具备诊疗资格的定点医疗机构就诊并享受慢特病待遇。
4、参保人应该怎么做,才能在医院直接结算门诊慢特病的相关治疗费用?
答:参保人持电子医保码或社会保障卡到已开通门诊慢特病直接结算服务的定点医疗机构就医时,在门诊挂号、就诊、结算等环节,需主动告知跨省就医参保人身份和享受的门诊慢特病病种资格。定点医疗机构需查询获取门诊慢特病病种资格认定信息,方便医生提供合理诊疗服务。医生会按照就医地管理要求,专病专治,合理用药,参保人在结算窗口持电子医保码或社保卡结算,本次就医属于门诊慢特病相关治疗的医疗费用按照病种单独结算;如果同时发生了与门诊慢特病治疗无关的其他医疗费用,应按普通门诊费用和门诊慢特病相关治疗费用分开结算。
特别提示:按照辽宁省统一要求,2023年10月1日起辽宁省全面开通40个门诊慢特病病种的省内异地就医直接结算,跨省目前能够直接结算病种仅限于高血压、糖尿病、恶性肿瘤门诊治疗、慢性肾功能衰竭(透析)、器官移植抗排异治疗、慢性阻塞性肺疾病、类风湿关节炎、冠心病、病毒性肝炎、强直性脊柱炎。
5、参保人员以个人承诺方式办理异地长期居住人员备案的,备案时间未满6个月且在规定时限内确定无法补齐相关备案材料,又因就医需要申请备案地变更或转回参保地的怎么办?
答:分两种情况处理:
⑴参保人未在就医地实现按其申请的备案类型的医保结算待遇,又因就医需要为由申请转回参保地的,允许转回参保地,须参保人本人携带身份证复印件在医保中心办事大厅窗口线下提出撤销备案申请,同时以书面形式承诺在撤销异地备案申请后不得再以承诺制方式办理异地长期备案;
⑵参保人已在就医地实现按其申请的备案类型的医保结算待遇,又因就医需要为由申请备案地变更或转回参保地的,医保中心不予变更或转回。(未补齐相关备案材料前且备案时间未满6个月,因就医需要在参保地鞍山市相关定点医疗机构发生的医疗费用,参保人需全额现金垫付,医保中心按照非急诊且未转诊的临时外出就医相关政策对其医疗费用予以手工报销)。